
Milesight Solenoid Valve Control with Pulse Counter for Water Meter with Solar Panel, Multicast Support, External Antenna UC512-DI-868M PN EA IP67
185,90 €excl. 19% VAT
plus Shipping Costs
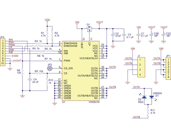
Compact carrier board for ST’s VNH5019 H-bridge motor driver IC.
Supports 5.5–24 V operation, 12 A continuous current (30 A peak), works with 2.5–5 V logic levels, and supports PWM up to 20 kHz (ultrasonic range).
Includes current sense feedback (~140 mV/A) and built-in reverse-voltage, over-voltage, under-voltage, over-current, and over-temperature protection.
Ideal for high-power brushed DC motor applications in robotics and mechatronics.
39,95 €
excl. 19% VAT plus Shipping Costs
3 in stock
The VNH5019 Motor Driver Carrier is a fully assembled breakout board for the STMicroelectronics VNH5019 high-power motor driver IC.
It enables bidirectional speed control of a single brushed DC motor and already integrates key supporting components such as pull-up resistors, current-limiting resistors, and reverse-voltage protection FETs.
Key Features
Operating voltage: 5.5 – 24 V (over-voltage cutoff activates around 24–27 V → not recommended with 24 V batteries)
Output current: 12 A continuous, up to 30 A peak
Logic levels: 2.5 – 5 V compatible (works with 3.3 V and 5 V systems)
PWM support: up to 20 kHz (ultrasonic → quieter motor operation)
Current sense output: ~140 mV/A (active only while H-bridge is driving)
Motor indicator LEDs show output state (speed & direction) even without a motor connected
Protection features:
Reverse-voltage protection (to –16 V)
Over-voltage and under-voltage shutdown
Over-current and short-circuit protection
High-side & low-side thermal shutdown
Pinout
VIN: Motor power supply (5.5 – 24 V, high current capable)
VDD: Logic supply (2.5 – 5 V, for internal pull-ups)
OUTA / OUTB: Motor outputs (H-bridge terminals)
PWM: Speed control via PWM input
INA / INB: Motor direction control inputs
CS: Current sense output (~140 mV/A, recommended for PWM ≥5 kHz)
ENA / ENB: Enable + diagnostic pins for half-bridges A & B
CS_DIS: Disables current sense when pulled high (optional)
GND: Common ground for motor and logic supplies
Included Hardware
1 × VNH5019 Motor Driver Carrier board (fully assembled)
1 × 20-pin 0.1″ male header strip
2 × 5 mm 2-pin terminal blocks
1 × 47 µF electrolytic capacitor (mounted)
Extra pads for optional bulk capacitors (if long power wires or additional stability are needed)
| Specification | Value |
|---|---|
| Item number | Pololu #1451 |
| Operating voltage | 5.5 – 24 V |
| Continuous current | 12 A |
| Peak current | 30 A |
| PWM frequency | Up to 20 kHz |
| Current sense output | ≈140 mV/A |
| Logic voltage | 2.5 – 5 V |
| Dimensions | Approx. 43 × 30 mm |
| Weight | ≈ 10 g |
| RoHS | Yes (RoHS 3 compliant) |